Warning

You are reading an old version of this documentation. If you want up-to-date information, please have a look at 5.4 .

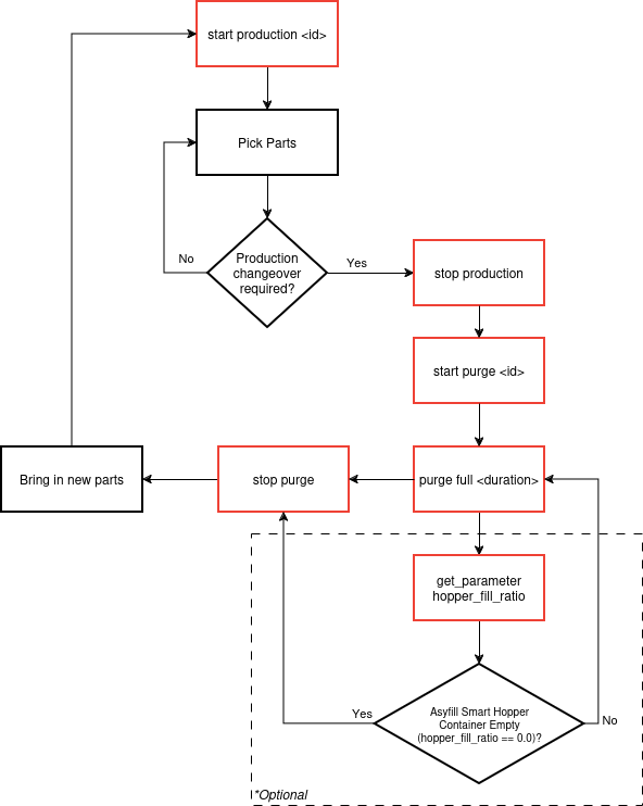
Purge full

EYE+ allows you to take full advantage of your optional Asyril purging system for easier production changeovers. The way to do this is to switch EYE+ into the purge mode and use the purge full command.

../../../../_images/purge_full.png

Fig. 259 Production scenario with purge full

  1. [start production <id>]: Start the production for the first part.

  2. [Pick parts]: Run your production for this part for as long as you need, using either a scenario detailed previously or your own.

  3. [stop production]: When you are done with producing the first part, stop the production to get EYE+ ready for a purge cycle.

  4. [start purge <id>]: Get EYE+ in the purge state with the correct vibration parameters for this part as defined in the recipe.

  5. [purge full <duration>]: Call the purge full command to start the purge sequence.

  6. [get_parameter hopper_fill_ratio]: Optional: request the parameter hopper_fill_ratio to assess whether your Asyfill smart hopper’s container is empty.

  7. [stop purge]: Get EYE+ ready to use a new recipe for production.

  8. [Bring in new parts]: Get the new parts into the hopper, ready to be fed onto the Asycube.

  9. Start over from step 1 with the recipe for the new parts to produce with this new part type.