Purge full

EYE+ vous permet de tirer pleinement parti de votre système de purge Asyril en option pour faciliter les changements de production. Pour ce faire, il suffit de faire passer EYE+ en mode purge et d’utiliser la commande purge full.

../../../../_images/purge_full.png

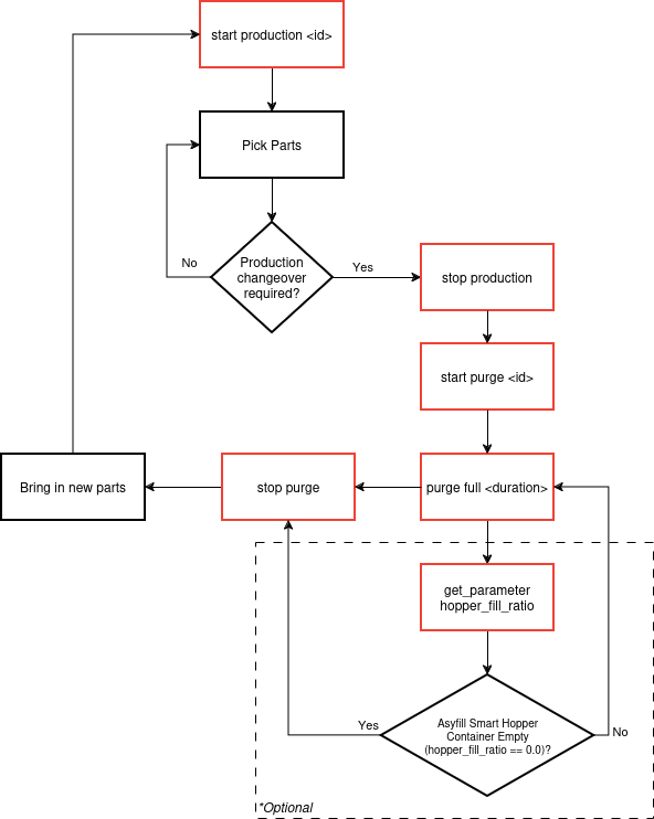
Fig. 259 Scénario de production avec purge full

  1. [start production <id>]: Démarrez la production pour la première pièce.

  2. [Prélever les pièces]: Exécutez votre production pour cette pièce aussi longtemps que nécessaire, en utilisant soit un scénario détaillé précédemment, soit votre propre scénario.

  3. [stop production]: Lorsque vous avez terminé la production de la première pièce, arrêtez la production pour préparer EYE+ à un cycle de purge.

  4. [start purge <id>]: Basculez EYE+ en état de purge avec les paramètres de vibration corrects pour cette pièce, tels que définis dans la recette.

  5. [purge full <durée>]: Appelez la commande purge full pour lancer la séquence de purge.

  6. [get_parameter hopper_fill_ratio] : Optionnel : Demandez le paramètre hopper_fill_ratio pour vérifier si le bac de votre trémie intelligente Asyfill est vide.

  7. [stop purge]: Préparez EYE+ à utiliser une nouvelle recette pour la production.

  8. [Alimenter de nouvelles pièces]: Amenez les nouvelles pièces dans la trémie, prêtes à être alimentées sur l’Asycube.

  9. Recommencez à l’étape 1 avec la recette des nouvelles pièces à produire avec ce nouveau type de pièce.