Warnung

Sie lesen eine alte Version dieser Dokumentation. Wenn Sie aktuelle Informationen wünschen, schauen Sie bitte unter 5.4 .

Purge full

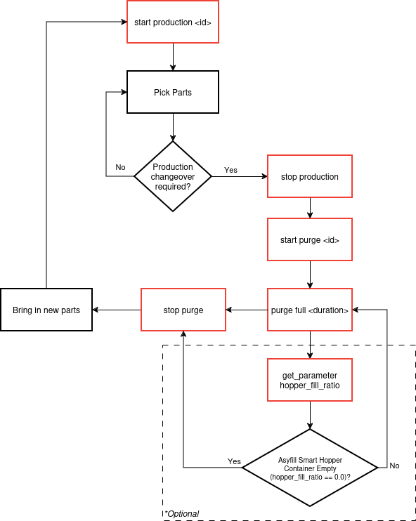
EYE+ ermöglicht es Ihnen, die Vorteile Ihres optionalen Asyril-Entleerungssystems voll auszuschöpfen, um Produktionsumstellungen zu erleichtern. Dazu schalten Sie EYE+ in den Entleerungsmodus und verwenden den Befehl purge full.

../../../../_images/purge_full.png

Abb. 259 Produktionsszenario mit purge full

  1. [start production <id>]: Starten Sie die Produktion für das erste Teil.

  2. [Teile entnehmen]: Führen Sie die Produktion für dieses Teil so lange wie nötig aus, wobei Sie entweder eines der zuvor beschriebenen Szenarien oder Ihr eigenes Szenario verwenden.

  3. [stop production]: Wenn Sie mit der Produktion des ersten Teils fertig sind, stoppen Sie die Produktion, um EYE+ für einen Entleerungszyklus vorzubereiten.

  4. [start purge <id>]: Schalten Sie EYE+ in den Entleerungsstatus und beziehen Sie die im Rezept definierten richtigen Vibrationsparameter.

  5. [purge full <Dauer>]: Führen Sie den Befehl purge full aus, um die Entleerungssequenz zu starten.

  6. [get_parameter hopper_fill_ratio]: Optional: Fragen Sie den Parameter hopper_fill_ratio ab, um zu ermitteln, ob der Behälter Ihres intelligenten Bunkers Asyfill leer ist.

  7. [stop purge]: Bereiten Sie EYE+ auf die Verwendung eines neuen Rezepts für die Produktion vor.

  8. [Neue Teile zuführen]: Legen Sie die neuen Teile in den Bunker, damit sie auf den Asycube zugeführt werden können.

  9. Gehen Sie zu Schritt 1 zurück und beginnen Sie mit dem Rezept für die neuen Teile von vorn, um die Produktion mit diesem neuen Teiletyp aufzunehmen.