Verwendung von vier Bildern

Hier wird das Szenario vorgestellt, das im Hand-Augen-Kalibrierungsassistenten in EYE+ verwendet wird. In diesem Szenario muss EYE+ nur ein Teil im Bild erkennen. Jedem erkannten Teil muss dann eine Roboterposition zugeordnet werden. Sobald dieses Szenario abgeschlossen ist, erhalten Sie während der Produktion die Koordinaten des Teils direkt im Koordinatensystem des Roboter.

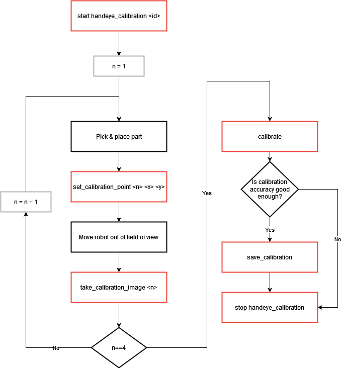
../../../../_images/handeye_4_images.png

Abb. 261 Hand-Augen-Kalibrierung mit vier Bildern

  1. [start handeye_calibration <id>]: Starten Sie den Hand-Augen-Kalibrierungsstatus mit dem korrekten Rezeptidentifikator <id>.

Starten Sie einen Loop mit vier Iterationen

  1. [Teil entnehmen & platzieren]: Entnehmen Sie ein Teil und platzieren Sie es auf der Platte des Asycubes. Achten Sie bei der Entnahme des Teils darauf, dass Sie es an dem im ausgewählten Rezept definierten Entnahmepunkt entnehmen. Das Teil muss so platziert werden, dass es von EYE+ bei der nächsten Bildanalyse erkannt werden kann. Eine gute Praxis besteht darin, das Teil so nahe wie möglich an einer Ecke des Asycubes und bei jeder Iteration in eine andere Ecke zu platzieren.

  2. [set_calibration_point <n> <x> <y>]: Nachdem Sie das Teil platziert haben, ermitteln Sie die aktuellen Roboterkoordinaten und senden Sie sie mit dem Befehl set_calibration_point mit der korrekten Punktnummer <n> an EYE+.

  3. [Roboter aus dem Sichtfeld bewegen]: Bewegen Sie den Roboter aus dem Sichtfeld, ohne dabei das Teil zu bewegen.

  4. [take_calibration_image <n>]: Führen Sie den Befehl take_calibration_image mit der gleichen Nummer <n> aus, die für den vorherigen Befehl set_calibration_point verwendet wurde.

Nach Abschluss des Loops

  1. [calibrate]: Rufen Sie den Befehl calibrate auf und überprüfen Sie, ob die Genauigkeit der Kalibrierung calibration_accuracy für Ihr Produktionsszenario gut genug ist. Wenn dies nicht der Fall ist, sollten Sie wahrscheinlich folgende Punkte überprüfen:

    • Ist das Werkzeug Ihres Roboters richtig definiert?

    • Haben Sie das Teil richtig entnommen?

    • Ist Ihr Rezept genau genug?

    • Hat sich das Teil während des Szenarios bewegt?

    Bemerkung

    Die Definition, ab wann die Genauigkeit der Kalibrierung gut ist, hängt von Ihren Anforderungen ab. Für die meisten Anwendungen ist eine Genauigkeit von weniger als einem Millimeter ausreichend.

    Wenn Sie Ihr Teil während der Produktion zu oft nicht entnehmen können, bedeutet dies, dass Ihre Kalibrierung nicht genau genug ist und Sie eine neue Kalibrierung vornehmen müssen. Weitere Informationen finden Sie im Abschnitt Wie kann ich die Genauigkeit der Hand-Augen-Kalibrierung verbessern?.

Bemerkung

Sie können die Kalibrierung anhand des Befehls test_calibration testen.

  1. [save_calibration]: Speichern Sie die Hand-Augen-Kalibrierung mit dem Befehl save_calibration.

  2. [stop handeye_calibration]: Führen Sie den Befehl stop handeye_calibration aus, um den Hand-Augen-Kalibrierungsstatus zu beenden.