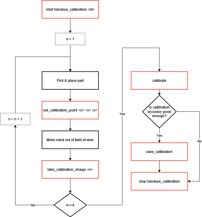
4枚の画像を使用

ここでは、 EYE+ のハンドアイキャリブレーションウィザードで使用されているシナリオを紹介しています。このシナリオでは、 EYE+ は画像ごとに検出され、そして各検出されたパーツはロボットの位置と関連していないといけません。このシナリオが終了すると、自動運転中にロボットのフレームにパーツの座標値を直接得られます。

../../../../_images/handeye_4_images.png

図 261 4枚の画像を使用してハンドアイキャリブレーション中

  1. [start handeye_calibration <id>] 正しいレシピ ID <id> を使用して hand-eye calibration 状態を開始します。

4回繰り返しのループを開始する

  1. [Pick & place part]  部品(ワーク)をピックして、アジキューブのプレート上に配置します。部品をピックする際には、選択したレシピで定義されたピックポイントからピックするようにしてください。部品は、次の画像解析で EYE+ で検出できるように配置する必要があります。アジキューブの角にできるだけ近い場所に部品を配置し、反復するたびに異なる角に配置するのが良い方法です。

  2. ** [set_calibration_point <n> <x> <y>] ** 部品の配置が完了したら、ロボットの実際の座標を収集し、正しいポイント数字 <n> を指定して set_calibration_point コマンドを使用して EYE+ に送信します。

  3. ** [Move robot out of the field of view] ** 部品を動かさずにロボットを視野の外へ移動させます。

  4. ** [take_calibration_image <n>] ** take_calibration_image コマンドを、前回の set_calibration_point コマンドで使用したのと同じ <n> を指定して呼び出します。

ループが終了すると

  1. ** [calibrate] ** キャリブレート コマンドを呼び出して、 calibration_accuracy が自動運転シナリオに十分かどうかをチェックします。もしそうでなければ、おそらく下の項目を確認する必要があります。

    • お客様のロボットのツールは正しく定義されていますか?

    • 部品を正しくピックできましたか?

    • お客様のレシピの精度は十分ですか?

    • シナリオ中に部品が動きましたか?

    注釈

    キャリブレーション精度の良し悪しはお客様のニーズによります。ほとんどの用途では、1ミリ以下のキャリブレーション精度で十分です。

    自動運転中に、あまりにも頻繁に部品を選べない場合は、キャリブレーション精度が十分でないことを意味し、新たにキャリブレーションを行う必要があります。詳しくは、 ハンドアイキャリブレーションの精度を高めるには? をご覧ください。

注釈

ハンドアイキャリブレーションは未実行( 図 213

  1. ** [save_calibration] ** は、 save_calibration コマンドを使用して hand-eye calibration を保存します。

  2. ** [stop handeye_calibration] ** は、 stop handeye_calibration コマンドを呼び出して、 hand-eye calibration の状態を停止します。