パージフル(Purge full)

EYE+ では、オプションのアジリルのパージシステムを最大限に活用して、自動運転の切り替えを容易にすることができます。これを行う方法は、 EYE+ をパージモードに切り替え、 パージフル コマンドを使用することです。

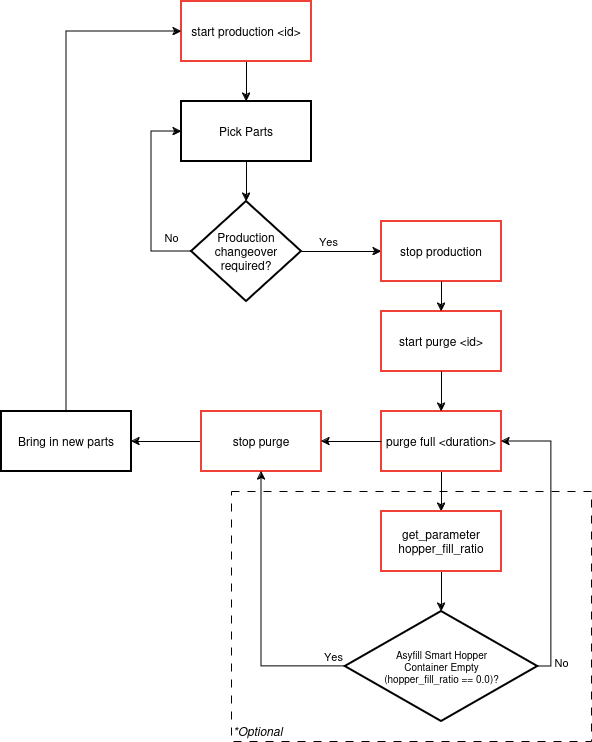
../../../../_images/purge_full.png

図 259 パージフルを使用する自動運転シナリオ

  1. [start production <id>]  1個目の部品の自動運転を開始します。

  2. [Pick parts]  前述したシナリオの詳細、または独自のシナリオの詳細を使って、この部品の生産を必要な分だけ実行してください。

  3. [stop production]  1個目の部品の自動運転が終了したら、自動運転を停止して、 EYE+ にパージサイクルの準備をさせてください。

  4. [start purge <id>]  レシピで定義されているこの部品の正しい振動値で、 EYE+ をパージ状態にしてください。

  5. [Purge full <duration>]  パージシーケンスを開始するために パージフル コマンドを呼び出します。

  6. [get_parameter hopper_fill_ratio]  オプション:アジフィルスマートホッパーの容器が空かどうかを評価するために、パラメータ hopper_fill_ratio を要求します。

  7. [stop purge]  EYE+ が新しいレシピを使用して自動運転ができるように準備してください。

  8. [Bring in new parts]  新しい部品をホッパーに入れて、アジキューブに投入できるようにしてください。

  9. この新しい部品タイプで自動運転をするために、新しい部品のレシピを使用して、ステップ1からやり直してください。